首页
镁业研究
新闻动态
镁业服务
会议会展
项目投资
镁业招聘
镁业专栏
创投机构
首页
》
镁业服务
》
【招标公告】新疆班超镁业竖罐校直机安装施工&新建竖罐行车维修安全绳安装招标
【招标公告】新疆班超镁业竖罐校直机安装施工&新建竖罐行车维修安全绳安装招标
来源:
新疆班超镁业有限公司
|
作者:
大镁
|
发布时间:
80天前
|
77
次浏览
|
分享到:
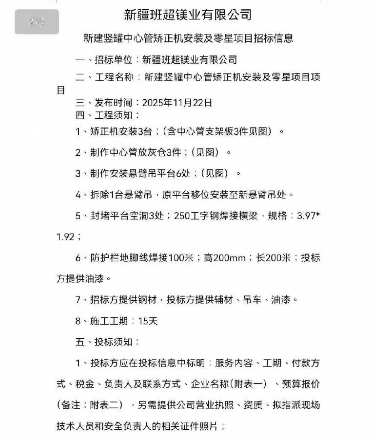
新疆班超镁业竖罐校直机安装施工招标公告
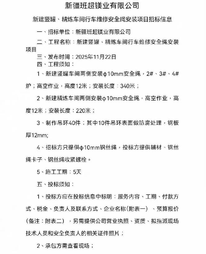
新疆班超镁业新建竖罐行车维修安全绳安装招标公告
上一篇:
【招商公告】榆林市镁......
下一篇:
【会议直播】2025......