镁合金概述与分类
01、镁及镁合金概述
镁合金作为“21世纪绿色工程材料”,镁合金是以镁为基础加入其他元素组成的合金。其特点是:密度小(镁合金1.8g/cm3左右),强度高,弹性模量大,散热好,消震性好,承受冲击载荷能力比铝合金大,耐有机物和碱的腐蚀性能好。主要合金元素有铝、锌、锰、铈、钍以及少量锆或镉等。目前使用最广的是镁铝合金,其次是镁锰合金和镁锌锆合金。主要用于航空、航天、运输、化工等工业部门,达到轻量化的目的。在实用金属中是最轻的金属,镁的比重大约是铝的2/3,是铁的1/4,具有高强度、高刚性等特点。

02、镁合金分类

03、镁合金发展历程
01、早期发展(20世纪初期-中期)
首次使用:镁合金的商业化始于20世纪初。德国是最早开发和使用镁合金的国家之一,特别是在第一次世界大战期间。
早期合金:最早的镁合金包括与铝、锌和锰合金化的组合,开发了如AZ91(含铝9%、锌1%)等合金。
航空航天应用:在20世纪30年代和40年代,镁合金开始在航空航天工业中使用,因为其重量轻,有助于减轻飞机的重量。
02、中期发展(20世纪50-80年代)
汽车工业应用:在20世纪50年代,镁合金开始应用于汽车工业,主要用于减轻汽车重量,提升燃油效率。
镁合金铸造技术:这段时期,镁合金的铸造技术有了显著进步,如高压铸造和重力铸造技术,使得大规模生产成为可能。
材料改进:科学家和工程师们继续改进镁合金的成分和制造工艺,以提高其强度、耐腐蚀性和可加工性。
工业应用扩展:镁合金的应用扩展到了电子产品(如相机、手提电脑外壳等),利用其优越的散热性能和轻量特性。
03、现代发展(20世纪90年代-至今)
环保和再循环:随着环保意识的提高,镁合金的回收和再利用技术得到了重视。
新型合金开发:开发了如WE43(含钇和稀土元素)等高性能镁合金,用于要求高强度和耐高温的应用领域。
生物医学应用:近年来,镁合金被研究用于生物医学领域,如骨内固定器材,因为其可生物降解性和优良的生物相容性。
新能源汽车:在电动汽车和混合动力汽车中,镁合金被用于制造车身和底盘部件,以减轻车重,提高续航能力。
先进制造技术:包括3D打印和粉末冶金等新技术的应用,进一步提升了镁合金的加工性能和应用范围。
04、镁合金产业链
镁合金产业链涵盖了从原材料开采到最终产品制造和应用的全过程,涉及多个环节和行业。这里对主要环节进行说明:
1)原材料开采和初级加工
镁矿开采:镁的主要矿石是白云石(碳酸镁钙)和菱镁矿(碳酸镁),还有海水和盐湖提镁。
原镁生产:通过电解法或热还原法将镁矿石转化为金属镁。电解法主要用于海水和卤水提镁,热还原法(如皮钦法)主要用于白云石。
2)镁合金生产
合金制备:将原镁与铝、锌、锰、钛等其他金属按特定比例熔炼,制成各种镁合金,如AZ91(铝、锌镁合金)、WE43(稀土镁合金)。
熔炼和铸造:包括重力铸造、高压铸造和连续铸造等工艺,用于制造镁合金锭和初级制品。
3)材料加工
挤压和轧制:将铸造后的镁合金锭进行挤压和轧制,制成板材、棒材、管材等半成品。
锻造和冲压:通过锻造和冲压工艺制造复杂形状和高强度的镁合金零部件。
4)深加工与制造
机械加工:对镁合金半成品进行车削、铣削、钻孔等机械加工,生产出最终零部件。
表面处理:对镁合金零部件进行表面处理,如氧化、涂层、镀膜等,以提高其耐腐蚀性和表面性能。
5)下游应用领域
汽车工业:镁合金用于制造车身结构件、发动机部件和轮毂等,减轻车重,提高燃油效率。
航空航天:用于制造飞机和航天器的结构件和机身部件,降低飞行器重量,提高性能。
电子产品:用于制造手机、笔记本电脑、相机等电子设备外壳,利用其轻质和良好的散热性能。
生物医学:开发用于医疗器械和植入物,如骨内固定器材,利用其生物降解性和生物相容性。
6)回收与再利用
废料回收:工业生产过程中产生的镁合金废料和报废产品的回收。
再生利用:将回收的镁合金废料进行再生处理,重新熔炼和铸造成新合金制品,形成循环经济。

05、镁合金市场分析及产业布局
中国是世界上最大的镁生产国和消费国。根据相关数据显示,中国的镁产量占全球总产量的70%以上。镁合金市场规模在近年来保持稳定增长,主要受益于下游应用领域的扩展和技术进步。
镁加工制品和铝合金是主要的消费领域,两者之和超过镁消费的60%以上;由于我国的汽车工业和3C等行业的转型升级,镁合金应用将十分广阔,镁合金行业市场前景看好。汽车行业的轻量化、环保化需求,尤其是新能源汽车的发展,以及镁合金研发技术和回收利用技术 的不断进步,将促使镁合金使用更加广泛。未来镁将成为继铁、铝之后第三大应用更广泛的金属结构材料,这也给镁的产业化带来机遇。

中国拥有丰富的镁资源,主要集中在陕西、山西、辽宁等地。中国镁合金产业布局合理,资源优势明显,近年来随着环保政策的趋严和生产技术的进步,镁合金的生产逐步向绿色和高效方向发展。

06、镁合金应用领域
汽车领域
汽车轻量化是实现节能减排、提高燃油效率和改善车辆性能的重要途径。
车身结构件
仪表板支架:镁合金仪表板支架重量轻,能够有效降低车辆的整体重量,提高燃油效率。
座椅框架:镁合金用于制造座椅框架,具有良好的强度和耐久性,同时显著减轻了座椅的重量。
动力系统部件
发动机部件:镁合金广泛用于制造发动机盖、进气歧管和油底壳等部件。其优异的铸造性能和减震性能有助于提升发动机的整体性能和可靠性。
变速箱外壳:镁合金变速箱外壳重量轻、散热性能好,有助于提高变速箱的工作效率和耐用性。
底盘系统部件
轮毂:镁合金轮毂因其轻量化和高强度特点,有助于减轻整车重量,提升燃油经济性和驾驶性能。
悬挂系统:镁合金悬挂系统部件,如控制臂和转向节,具有高强度和减震性能,有助于提升车辆的操控性能和舒适性。
内外饰件
车门内板和行李箱盖:镁合金内板和行李箱盖不仅重量轻,而且具有良好的抗冲击性能和耐腐蚀性能。
座椅骨架和车顶骨架:利用镁合金制造的座椅骨架和车顶骨架,能够显著减轻车身重量,提高车辆的安全性和燃油效率。
几乎所有的企业在针对汽车轻量化的难题时,首先都会从车身框架的角度去试图找到解决方案。因为车身框架所占的总量与面积比重最大,而且比较方便主机厂进行车型卖点传播。

目前镁、铝合金是汽车进行轻量化的两大理想材料。据美国铝学会报告,如果汽车每使用0.45Kg铝,可使车身减重1Kg。以白车身为例,如果将铝合金代替钢和高强度钢,其车身重量为230kg,最高可减重40%。不过镁合金在减重上性能更优,由于其重量约为铝合金的2/3,仅为153kg,其减重比例可超50%。
不仅体现在重量上,镁合金还具备密度小,比强度、比刚度高,抗震、易回收和易加工等优势。对比等质量且具有近似界面构件的各金属比刚度,镁合金是钢的18.9倍,铝合金的两倍有余,位列三大轻量化金属的首位。
镁合金材料或许是汽车轻量化最为直接的有效解决方式。但是目前世界镁产量整体下降(我国产量最大,但受制于环保限产),用全镁合金替代整个白车身不现实,但部分、逐步替代的思路仍然可行。


当前镁合金制造成本的逐步下降,而加工工艺也有所突破,使其应用领域越来越广,需求也有增加,不过目前汽车市场仍是其保持增长的主要推动力。据2016年统计数据显示,我国的汽车平均用镁量约3kg左右,相较于北美的汽车平均用镁量在10kg相距甚远。目前我国汽车用镁还主要停留在汽车方向盘领域,未来仪表盘支架、汽车轮毂、汽车大灯支架等潜在的渗透空间巨大。
3C电子工业领域
现代电子技术的发展,对电子器件用结构材料及部件的性能提出了越来越高的要求。为了适应电子器件轻、薄、小型化的发展方向,要求作为电子器件的壳体材料具有密度小、强度和刚度高、抗冲击和减振性好、电磁屏蔽能力强、散热性能好、容易成型加工、表面美观、耐用、成本低、易于回收和符合环保要求等特点。传统的塑料和铝材已逐渐难以满足所有要求,镁及其合金是制造电子器件壳体的理想材料,在电子及家用电器产品上具有广阔的应用前景。因此,近来来镁合金在电子器材中的应用正以25%的年增长率得到快速的发展,呈现了良好的发展前景。主要应用领域如下:
笔记本电脑
外壳和底盘:镁合金常用于笔记本电脑的外壳和底盘部分,不仅减轻了整机重量,还提高了设备的强度和散热性能。例如,许多高端笔记本电脑使用镁合金外壳,以实现轻薄和坚固的设计。据权威预测,今后33mm以上的笔记本型电脑显示器外壳都将采用镁合金制作。但一个钢模生产一定数量后会被磨损,成本又高,无法满足大批量要求。后来中国台湾地区的Watter科技公司和Catcher科技公司等模具制造商,将每个钢模的铸造产量提高到5万件,扩大了规模,节约了成本,使全球笔记本电脑制造商再次考虑用镁合金取代塑料的问题。
平板电脑
外壳:镁合金用于平板电脑的外壳,使其具备轻量化和高强度的特点,同时提高了设备的手感和散热性能。许多知名品牌的平板电脑采用镁合金材质,以提升用户体验。
智能手机
中框和后盖:镁合金在智能手机中的应用主要体现在中框和后盖部分。镁合金中框可以提供良好的结构支撑,同时减轻手机重量。后盖采用镁合金材料则有助于提高散热效率和设备的整体强度。
摄像设备
相机机身:高端数码相机和摄像机的机身常采用镁合金材料,以减轻重量并提供坚固的保护。镁合金的高强度和良好加工性使其适合制造高精度的相机机身。压铸镁合金薄壁复杂形状铸件已经用于制造索尼便携式数字摄像机DCR -VX1000壳体。该壳体是一种大梁的结构,有5个压铸件,包括主框架、机械室和磁带室等这些铸件用AZ91D镁合金压铸后涂上一层丙烯酸树脂仿皮溶层。
通信设备
基站和路由器外壳:通信设备如基站和路由器的外壳也采用镁合金材料。其优异的散热性能和强度特性有助于设备在高负荷工作环境下保持稳定运行。在移动通信方面,采用镁合金制造移动电话外壳后,电磁相容性大大改善,通信过程中的电磁波是通过无线接收和发送,减少了电磁波的散失,提高了移动电话的通信质量,并减少了电磁波对人体的伤害。此外,还提高了外壳的强度和刚度,不易损坏,满足了轻巧、美观、实用的要求。
在世界范围内,采用镁合金材料制备零件中,有90%以上的3C电子产品是用压铸方法加工而成的。AZ91D是最常用的一种压铸镁合金,但是,AZ91D合金的耐高温性能差,限制了其使用范围。有关学者研究结果表明,AZ91D的抗拉强度随着温度的上升而下降,150℃的抗拉强度对比25℃时,下降约为30%。因此,为了提高AZ91D高温性能,人们尝试在AZ91D合金中添加铈、镧、钇等稀土元素,使合金的室温及高温力学性能均有明显的提高。稀土在提高高温性能的同时,也会影响合金的流动性能。
表1 不同便携式电器产品对镁合金性能的要求

欧美率先使用镁合金汽车零部件以减轻质量, 随后向电子、电气行业发展。在亚洲,中国台湾直至目前均以镁合金为主体制作笔记本电脑壳体。日本通常在数码相机、CD机外壳、电脑零部件等方面逐渐普及,家用换气扇的叶片也用镁合金材料取代塑料,即使普通商品也使用镁,并考虑增加其用量。
航空航天领域
航空航天领域对材料的轻量化要求极高,减轻飞行器的重量有助于提高燃油效率、增加载重和提升航程。镁合金的密度约为铝的2/3,使其成为实现飞行器轻量化设计的理想材料。随着科技水平的不断进步,航空航天领域的发展越来越离不开镁合金的参与。

机身结构件
机身框架和蒙皮:镁合金用于制造机身框架和蒙皮,减轻了结构重量,同时保持了足够的强度和刚性。特别是在一些非承重部位,镁合金的应用可以显著降低飞行器的总重量。
发动机部件
发动机罩:镁合金发动机罩重量轻、散热性能好,能够有效保护发动机并提高其运行效率。
压缩机和涡轮组件:镁合金用于制造压缩机和涡轮组件,具有良好的高温性能和疲劳强度,有助于提升发动机的性能和可靠性。
舱内设备
座椅框架:镁合金座椅框架具有高强度和轻量化特点,有助于减轻机舱内设备的重量,提高乘客的舒适性和安全性。
行李架和舱门:镁合金行李架和舱门能够在保证结构强度的前提下,显著减轻重量,提高飞机的载客和货运能力。
飞控和导弹系统
电子设备外壳:镁合金用于制造飞控系统和导弹系统的电子设备外壳,具有优良的电磁屏蔽效果和散热性能,确保设备在高强度工作环境下的稳定运行。
导弹外壳:镁合金导弹外壳轻量化、高强度,有助于提高导弹的机动性和射程。
航空航天产品工作的极端条件。由于航空航天产品工作的特殊性,因此对材料提出了如下苛刻的性能要求:
①低密度。由于飞行器的质量直接影响到它的机动性能,而空间站和卫星的质量决定了对运送工具的要求和费用,所以航空航天要求材料尽可能的轻质,也就是尽可能的低密度。表1为航空航天材料每减少0.45kg质量所带来的经济效益。商用飞机与汽车减重相同质量带来的燃油费用节省,前者是后者的近100倍,而战斗机的燃油费用节省又是商用飞机的近10倍。更重要的是其机动性能改善可以极大提高战斗力和生存能力。所以镁合金的低密度,为它在航空航天中的应用提供了较好的条件。
表3 航空航天材料每减少0.45kg质量所带来的经济效益

②刚度和热导率。材料的比刚度和热导率是非常关键的参数。镁合金具有比刚度高和高的热导率。可使某些部位的振动(飞机的机翼)以及在低重力、高真空的太空环境中,可避免太阳照射使得电子设备过热而烧毁。
③减振能力。镁合金具有良好的减振能力,可以保证航空航天产品承受较大的振动载荷;镁合金还具有高比强度、防辐射、良好的尺寸稳定性、电磁屏蔽性,可以抵御短波辐射和高能粒子的“轰击”。
航空航天工业对材料性能的要求:
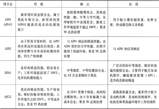
结构减重和结构承载与功能一体化是飞机机体结构材料发展的重要方向。航空、航天领域要求镁合金力学性能和高温性能优异,抗蚀性好,有良好的综合性能。适合的合金包括AZ91E、QE22(MSR),ZE41(RZ5)、EQ21、(ZRE1)、WE43等,其性能比较见图1。从图中可知,飞机的各种机箱体、传送箱和电源装置,直升机主要传送系统的零部件,螺旋桨系统可以采用ZE41和QE22合金制造;而在高温下服役的零部件可采用WE43或EQ21合金制造。另外,WE43合金还具有极好的耐蚀性能,可用作飞机螺旋桨罩壳。Mc Donnell Dougles MD50直升飞机采用了WE43合金的变速箱壳体。

图1 镁合金的主要性能
目前,常用的航空航天铸造镁合金及其性能和用途见表4。
表4 航空航天工业常用铸造镁合金的性能和用途

其他领域
1、兵器工业领域
镁合金减轻武器装备质量,实现武器装备轻量化,是提高武器装备各项战术性能的理想结构材料。镁合金军事上的应用过去主要是在航空领域,近年来,镁合金及镁基复合材料已逐步在武器和弹药上得到成功应用,发展十分迅速。
(1)采用镁合金及镁基复合材料替代武器装备的中、低强度要求的铝合金零件和部分黑色金属零件,实现武器装备轻量化。
(2)替代工程塑料,解决零件老化、变形和变色的问题。目前,轻武器、光电及通信器材产品、战车仪表盘等采用工程塑料制造。工程塑料尤其是纤维增强塑料的比强度最高,但弹性模量小,比刚度远小于镁合金,且难以回收,环境适应性差,易磨损和老化变形、变色,既影响武器战术性能,又影响武器外观。该类零件采用镁合金及镁基复合材料可以从根本上克服工程塑料的这些缺陷。
(3)导弹及其他飞行器零部件的镁合金化。过去镁合金在导弹上的应用较少,只在照明弹中使用镁粉。镁合金由于密度小,近年来在导弹、火箭等结构件中应用广泛,主要用于战术防空导弹的支座舱段与副翼蒙皮、壁板、加强框、舵面、隔框等零件,材料为MB2、MB3、MB8变形镁合金。卫星上采用了ZM5镁合金制作井字梁与相机架,以及各种仪器支架和壳体等。
(4)新型镁合金材料的研发,促进了兵器零部件的镁化。近年来,新开发的耐热、耐磨、超轻(Mg-Li)等新型镁合金及镁基复合材料,由于具有一系列特殊性能,加速了兵器零部件的镁合金化。
2、核工业领域
镁的热中子吸收截面非常小,大约只有铝的1/4。英国将镁合金作为天然铀燃料的包壳材料,在CO2气体冷却的反应堆中使用。由于纯镁在高温CO2气体中发生氧化并有质量迁移问题,在镁中添加少量的Ca和Be(0.005%~0.01%,质量分数)后,在高温CO2气体中具有良好的耐腐蚀性能,称为Magnox合金。后来发现该合金焊接后易出现裂纹与含Ca有关,因此用添加少量Al(0.8%~1.0%,质量分数)替代Ca。现在把作为结构材料的Mg-Zr和Mg-Mn (Zr和Mn含量分别为0.55%和0.7%,质量分数)也称为Magnox。
核反应堆用包覆套管要能承受反应堆的恶劣条件:高热、表面热流、强烈的,射线辐射以及套管内表面所受到的某些破碎片的轰击等。大量的试验证明,镁合金套管在出口气体最高温度为400~500℃下工作的反应堆中充当包覆材料使用是完全胜任的。尤其在改善200~300℃的延性和400~500℃下的蠕变强度方面仍存在着可能。而对CO2的相容性的极限温度可达500℃,保证了反应堆工作时的安全要求,不致引起燃烧。
3、冶金工业领域
迄今,镁的最大应用领域是作为铝合金提高强度和抗腐蚀能力的合金化元素。铝镁合金既轻又硬,抗蚀性能好,可焊,可表面处理,是制造飞机、火箭、快艇、车辆等的重要材料。另外,镁被加入锌的压铸合金中,提高其强度和改善尺寸稳定性。镁还是其他锌产品,如屋面板材、光蚀板材、干电池壳、阳极氧化池结构等的重要化学成分。镁还用作镍基合金、镍-铜合金、镍-铜-锌合金的合金化元素,提高合金材料的性能。
镁及镁合金相关标准

