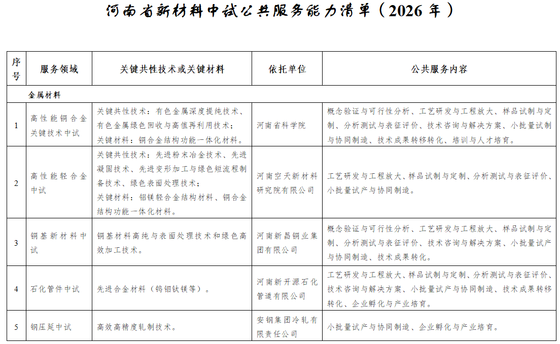
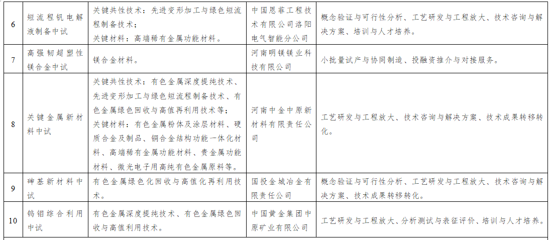
近日,河南省工业和信息化厅对2026年河南省新材料中试公共服务能力清单予以公示,铝镁轻合金结构材料、镁合金材料等入选。中试是科技成果从实验室走向产业化不可或缺的中间环节,《新材料中试平台建设指南(2024—2027年)》的出台,正是国家针对新材料领域技术迭代快、工艺验证难、市场风险高的现实问题,推出的系统性解决方案。

河南省积极响应国家部署,率先梳理并发布中试能力清单,正是要将政策红利转化为区域产业竞争力,推动新材料产业成为经济新增长极。该清单是省工信厅系统梳理全省范围内可对外开放服务的新材料领域中间试验、工艺验证、样品试制、检测分析等公共服务能力的汇总与发布。

企业成功认定或对接中试资源,可收获多重价值:能获得平台建设补贴、中试服务费用补助、项目配套资金等资金支持,共享专业设备与人才以减少自建中试线的高额投入和风险,凭借中试成功的成果为科创板、北交所 IPO 提供技术产业化能力的关键证明以加速上市进程,还能纳入政府重点支持的产业链图谱,提升在客户与投资方中的认可度,同时依托平台专业化服务优化研发成本、缩短产品上市周期。