4项镁标准公示
来源:工业和信息化部科技司 | 作者:大镁 | 发布时间: 2023-07-11 | 150 次浏览 | 🔊 点击朗读正文 ❚❚ | 分享到:

近日,工信部公示437项行业标准、1项行业标准外文版及1项行业标准修改单报批公示,截止日期2023年8月10日。

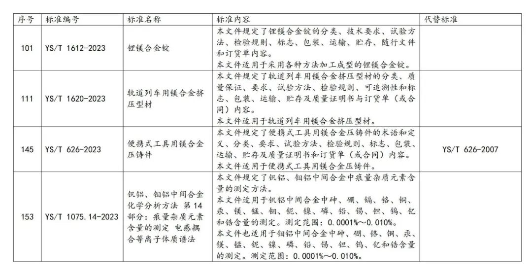
涉镁的有四项:

镁锂合金锭

轨道列车用镁合金挤压型材

便携式工具用镁合金压铸件钒铝、钼铝中间合金化学分析方法 第14部分:痕量杂质元素含量的测定 电 感耦合等离子体质谱法

具体如下表:

图片