宽幅镁合金板带轧制机入选《首台(套)重大技术装备推广应用指导目录(2024年版)》
来源:工业和信息化部装备工业二司 | 作者:大镁 | 发布时间: 598天前 | 750 次浏览 | 🔊 点击朗读正文 ❚❚ | 分享到:
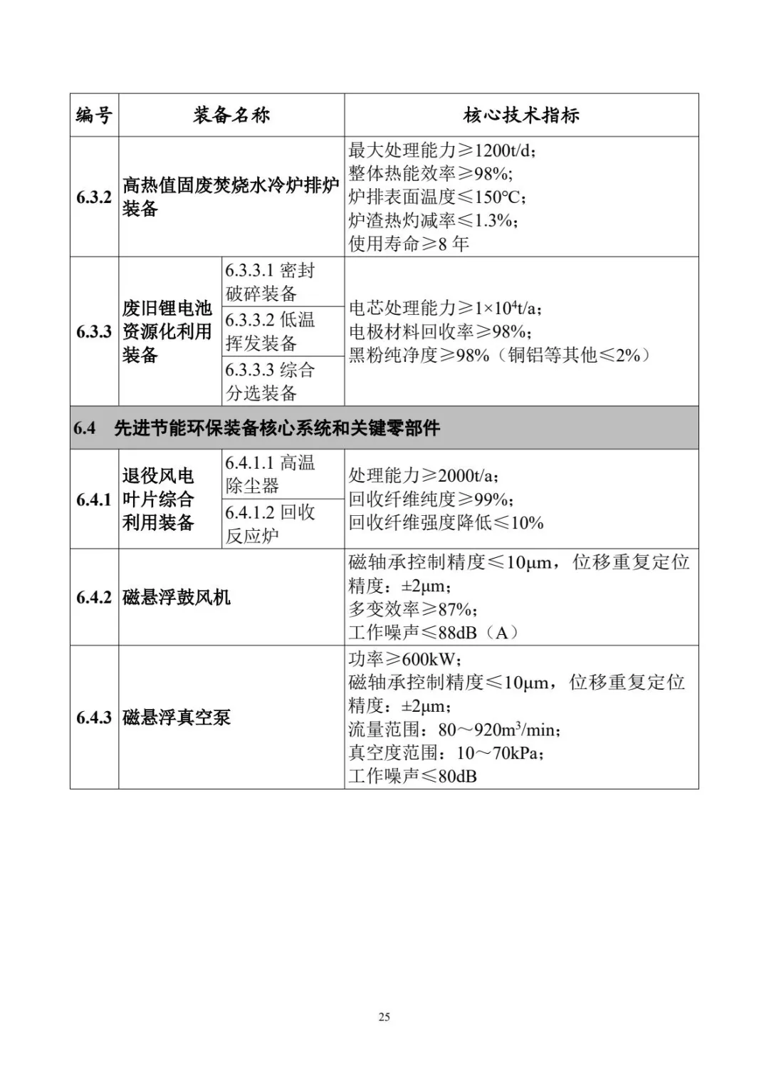
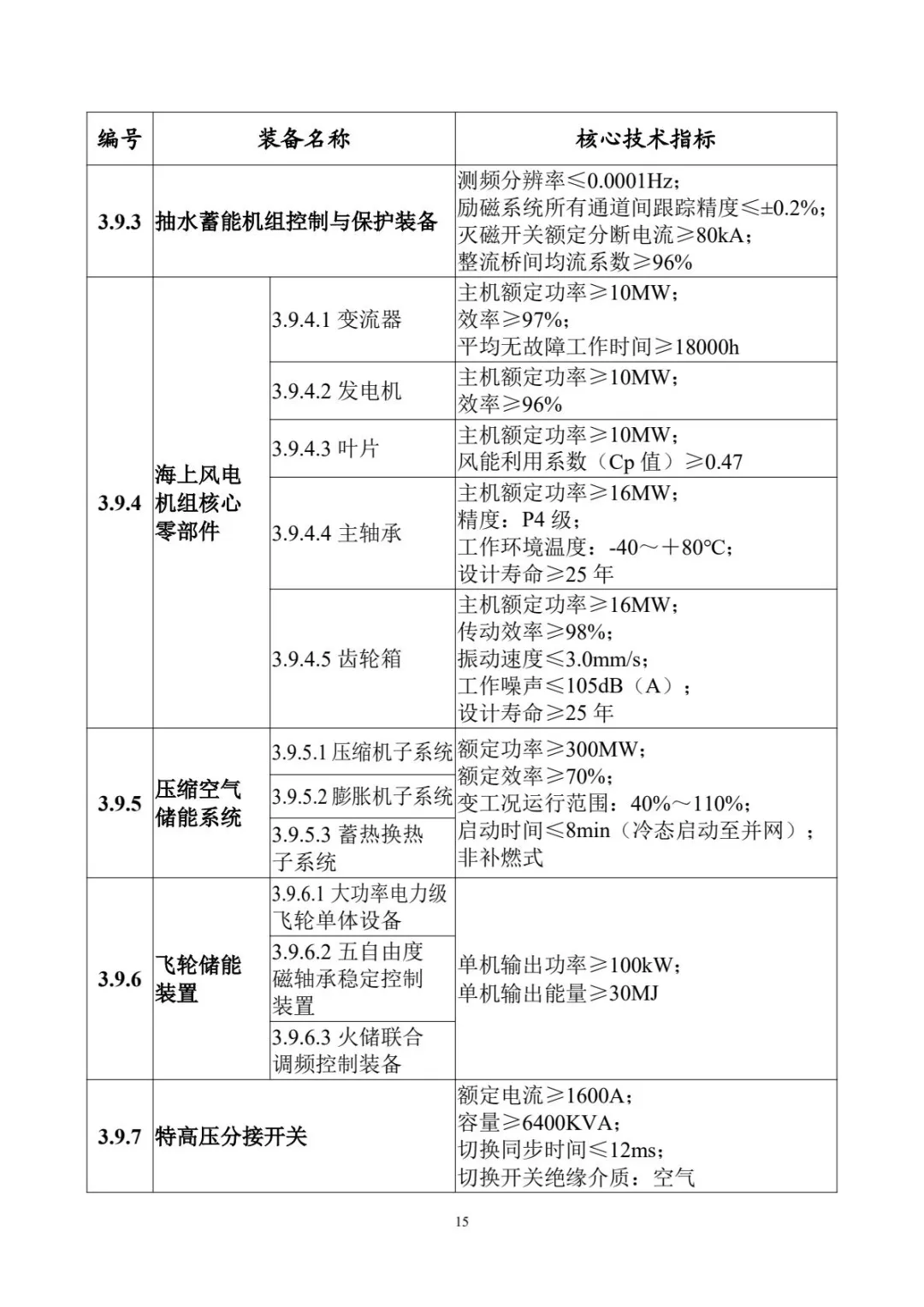
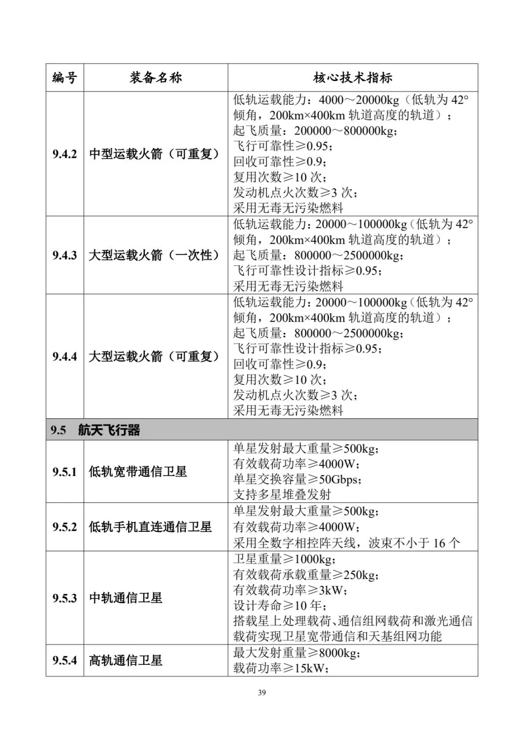
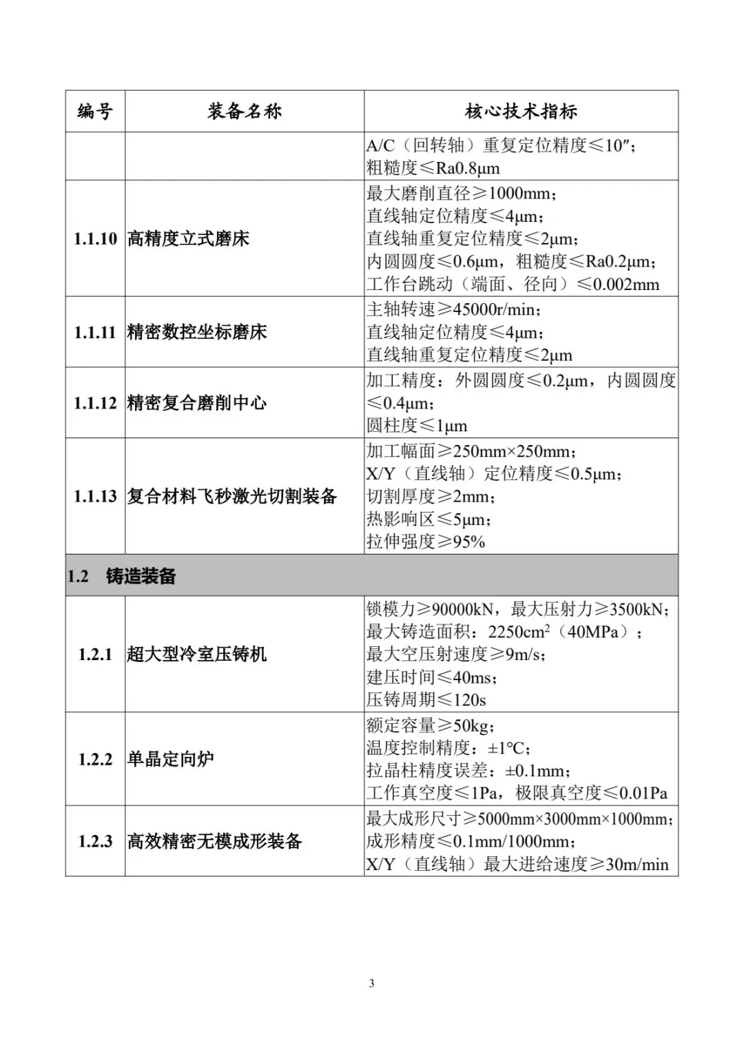
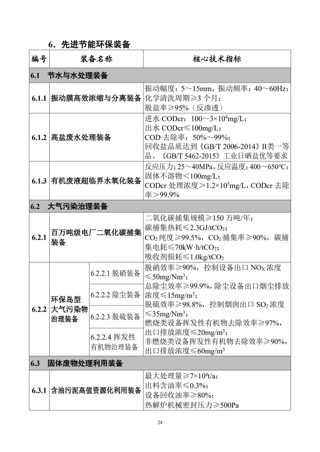
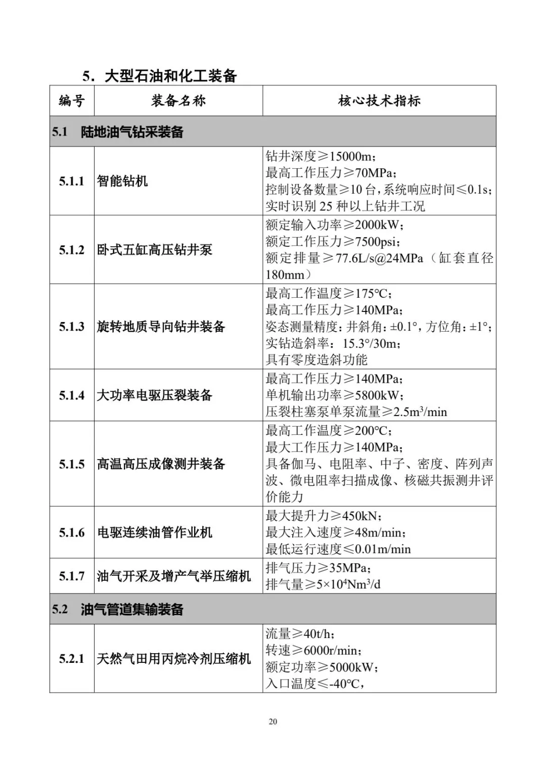
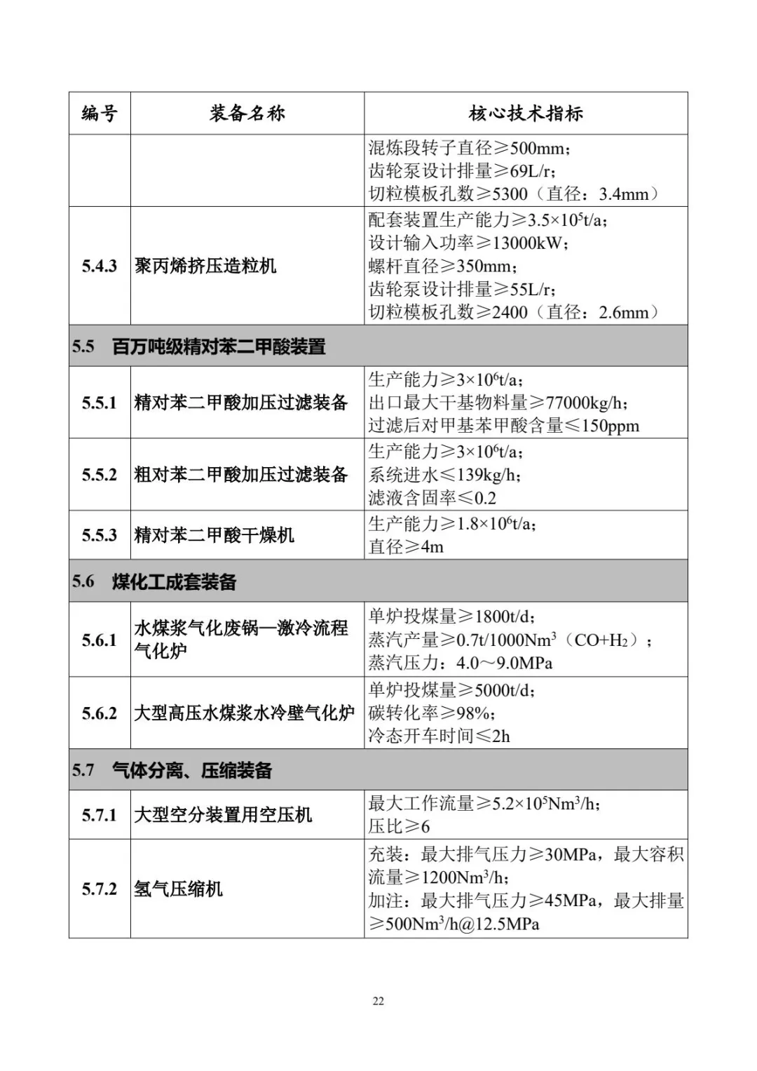
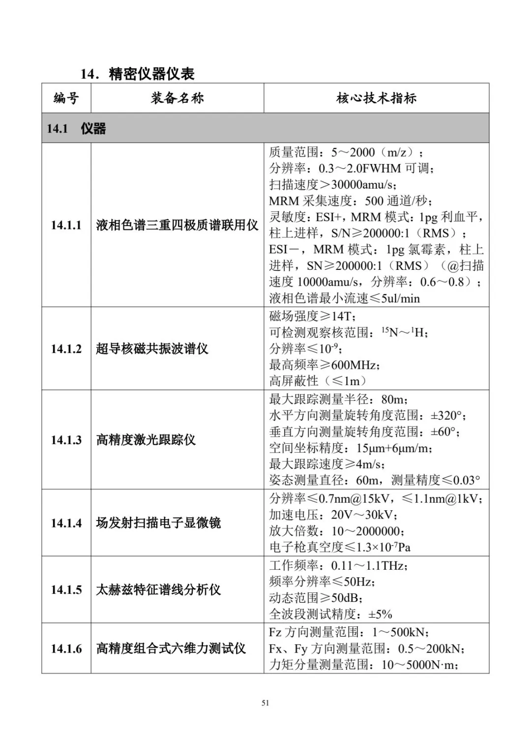
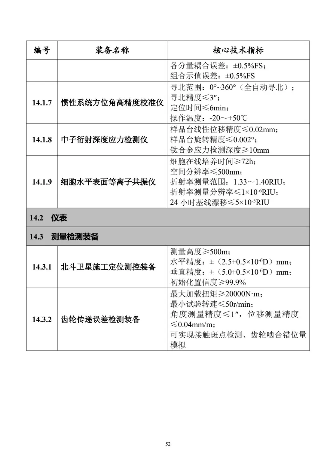
工信部发布《首台(套)重大技术装备推广应用指导目录(2024年版)》。宽幅镁合金板带轧制机入选金属压延及加工装备类。

图片



关于印发《首台(套)重大技术装备推广应用指导目录(2024年版)》的通知

工重装函〔2024〕254号


各省、自治区、直辖市及计划单列市、新疆生产建设兵团工业和信息化主管部门,有关中央企业:

为促进首台(套)重大技术装备创新发展和推广应用,加强产业、财政、金融、科技等国家支持政策的协同,现将《首台(套)重大技术装备推广应用指导目录(2024年版)》印发给你们,请据此做好相关工作。

工业和信息化部
2024年9月2日

附件:《首台(套)重大技术装备推广应用指导目录(2024年版)》