首页
镁业研究
新闻动态
镁业服务
会议会展
项目投资
镁业招聘
镁业专栏
创投机构
首页
》
行业标准
》
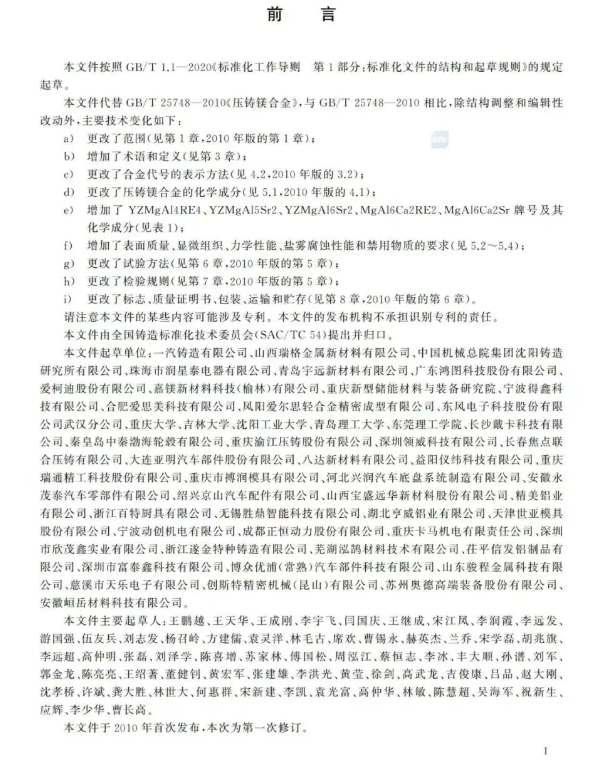
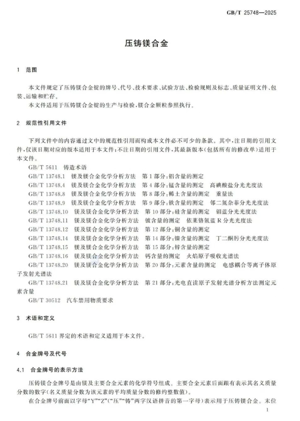
《压铸镁合金》GB/T 25748-2025
《压铸镁合金》GB/T 25748-2025
来源:
国家市场监督管理总局
|
作者:
大镁
|
发布时间:
163天前
|
219
次浏览
|
🔊
点击朗读正文
❚❚
▶
|
分享到:
上一篇:
《原生镁锭—温室气体......
下一篇:
《摩托车和电动自行车......