首页
镁业研究
新闻动态
镁业服务
会议会展
项目投资
镁业招聘
镁业专栏
创投机构
首页
》
行业标准
》
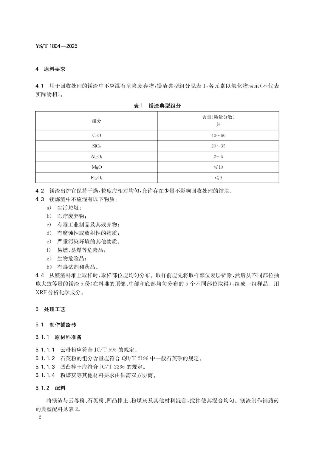
《镁冶炼渣回收处理技术规范》(YS-T 1804-2025)
《镁冶炼渣回收处理技术规范》(YS-T 1804-2025)
来源:
全国有色金属标准化技术委员会
|
作者:
大镁
|
发布时间:
102天前
|
187
次浏览
|
🔊
点击朗读正文
❚❚
▶
|
分享到:
上一篇:
《镁冶炼企业节能诊断......
下一篇:
《电动汽车能量消耗量......