简 介
榆林中科洁净能源创新研究院(简称“榆林创新院”),是陕西省政府和中国科学院在共建能源革命创新示范区的合作背景下,由中共榆林市委机构编制委员会批准登记的独立地方事业法人单位。榆林创新院的办院宗旨是开展能源领域应用研究,为榆林打造世界一流高端能源化工基地和建设国家级能源革命创新示范区提供科技支撑;解决国家能源安全和能源产业发展的关键技术,面向社会服务洁净能源及相关产业发展,开展国际合作与交流等。业务范围是以榆林高碳城市的低碳化发展为目标,以多能融合为手段,聚焦突破碳中和关键核心技术,助推技术成果迅速产业化,为构建“清洁低碳、安全高效”的国家能源革命体系提供先行先试。
根据榆林创新院工作需要,现面向社会公开招聘科研岗位人员,具体信息如下:
一、基本任职条件
1. 具有较高的政治素养,良好的公民意识和职业道德;
2. 爱岗敬业,具有较强的责任心和服务意识;
3. 具有较高的政策理论水平,较强的分析、组织及协调能力;
4. 具有较好的语言表达能力和文字写作能力;
5. 具有胜任岗位职责所必需的专业知识和职业素养;
6. 具有正常履职职责的身体条件。
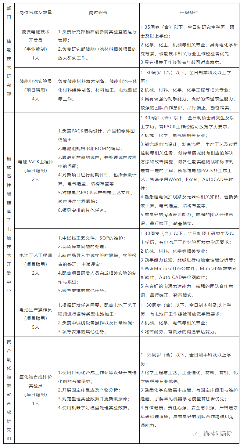
二、招聘岗位

三、应聘程序
1. 应聘事业编制人员填写《事业编制应聘登记表》,应聘项目聘用人员填写《项目聘用应聘登记表》,并于10月3日前发送至邮箱zhaopin@dnlyl.ac.cn,邮件及登记表命名格式:姓名-应聘部门-应聘岗位-学历-毕业院校;
2. 人事教育部对应聘人员进行资格审查及初筛,通过资格初审的应聘者需提供以下材料:身份证、学历及学位证书、岗位任职证明及相关职业资格证书等证明材料;
3. 对达到竞争比例要求的岗位,根据招聘有关规定、对资格审查符合要求的应聘者组织开展能力测评、面试答辩、部门考核工作;
4. 通过考核且申请岗位的招聘人数与拟聘人数达到比例要求的人员,按照有关规定进行聘用。
四、薪酬待遇
1. 参照国家、中国科学院及研究所有关规定,提供具有竞争力的薪酬;
2. 事业编人员与我单位签订事业编制聘用合同,实行合同管理。签订聘用合同转为正式员工后,具有博士学位,符合申领条件者,最高可给予50万元安家费同时享受其他相关人才待遇;符合市、省、国家等人才政策经申报并获得批准的,按照相关文件规定落实人才各项政策和待遇;
3. 项目聘用人员与第三方劳务派遣公司签订合同,实行合同管理;
4. 缴纳五险、建立职业年金和住房公积金、享受午餐补贴、健康体检、带薪年假、教育培训等福利;
5. 可协调解决子女的入学入托需求;
6. 符合条件职工可以申请入住职工单身宿舍。
五、联系方式
通讯地址:陕西省榆林市科创新城科创四路
联系部门:榆林中科洁净能源创新研究院 人事教育部
联系人:李老师 0912-6197989 lifeng2264@dnlyl.ac.cn