“镁”智库 | 新策略!同步提升镁合金耐蚀与放电性能
来源:材料科学与工程 | 作者:大镁 | 发布时间: 341天前 | 142 次浏览 | 🔊 点击朗读正文 ❚❚ | 分享到:

镁阳极兼具储量丰富、高体积容量和安全环保等优势,是新一代储备电池的理想选择。其中性电解液兼容性使其适用于海水电池系统,优异的生物相容性更拓展了在可穿戴及植入式电子中的应用潜力。然而,镁阳极的实际应用仍面临实际放电电位正移、循环寿命受限等关键性挑战。值得注意的是,镁合金表面产物膜的性质直接影响镁电池性能及镁阳极耐蚀性能:在放电过程中,理想的产物膜应具有较高的镁离子电导率以降低界面阻抗;而在静置状态下,则需要形成致密的保护膜以抑制腐蚀。目前对产物膜不同性质的关键影响因素及其调控机制的认识仍不够深入,相关基础研究亟待系统深入。


近期,哈尔滨工程大学张景怀教授联合中国科学院长春应用化学研究所杨强副研究员创新性地利用腐蚀和放电过程的溶解速度差异,结合Gd合金化设计,成功在Mg-Gd-Sm合金表面构筑了低缺陷致密腐蚀膜与高阳离子空位放电膜。相关论文以“Insight into dissolution rate-regulated advanced films on Mg-Gd-Sm alloy with high anti-corrosion and discharge properties”为题发表于材料领域顶级期刊《Acta Materialia》。


论文链接:https://doi.org/10.1016/j.actamat.2025.120952



本研究基于表面产物膜定向构筑的目标,为同时提升合金的腐蚀性能和放电性能,通过以下经验原则筛选合金元素并设计Mg-15Gd-1.5Sm (wt%)合金:(1)在镁基体中具有高固溶度;(2)氧化价态高于镁;(3)合金元素离子在水溶液中的饱和溶解度不宜过低。通过系统的实验表征发现:该合金表面形成的腐蚀膜和放电膜中均存在Gd元素的显著富集现象,但两种膜层中Gd的存在形式存在本质差异。


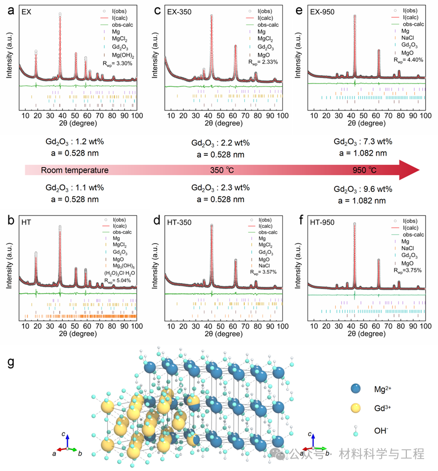
具体而言,腐蚀膜中的Gd主要以非晶态Gd2O3的形式存在(图1和图2),与Mg(OH)2共同形成非晶-Gd2O3/Mg(OH)2混合膜;而在放电膜中,Gd则以固溶离子的形式存在(图3),通过Gd3+部分取代Mg2+位点而形成Gd3+掺杂的Mg(OH)2放电膜结构。这种显著的差异主要源于溶解速率对Mg(OH)2和Gd(OH)3达到饱和所需时间以及它们在金属/溶液界面处形核速率的调控作用(图4)。具体表现为:在低溶解速率的腐蚀过程中,由于沉积动力学的差异,优先发生从Gd3+到Mg2+的依次沉积;而在高溶解速率的放电过程中,则出现Mg2+和Gd3+的共沉积现象。


图片

图1 腐蚀产物的XRD精修结果


图片

图2 合金浸泡7天后表面腐蚀膜的TEM分析


图片

图3 合金表面放电膜的TEM和XRD分析


图片

图4 过饱和度与形核速率随时间的变化关系


对于腐蚀产物膜,非晶态Gd2O3的形成及片状产物在不同方向的有序生长,降低了膜层的微观缺陷及宏观缺陷,从而显著增强了合金的耐蚀性能。对于放电产物膜,Gd3+置换Mg2+所引入的阳离子空位构筑了Mg2+的快速扩散通道,这一独特的结构特征使得放电过程中的Mg²⁺扩散过电位显著降低(图5)。


图片

图5 所研究合金与高纯镁在不同溶解速率下表面产物膜的关键形成过程及主要特征示意图